ANNOUNCEMENT
近日,中国农业科学院饲料研究所猪营养与饲料创新团队研究发现,饲料中添加水飞蓟宾可有效改善断奶仔猪肠道健康,为水飞蓟宾在畜禽生产中的应用提供了借鉴。相关研究成果发表在《抗氧化剂(Antioxidants)》上。
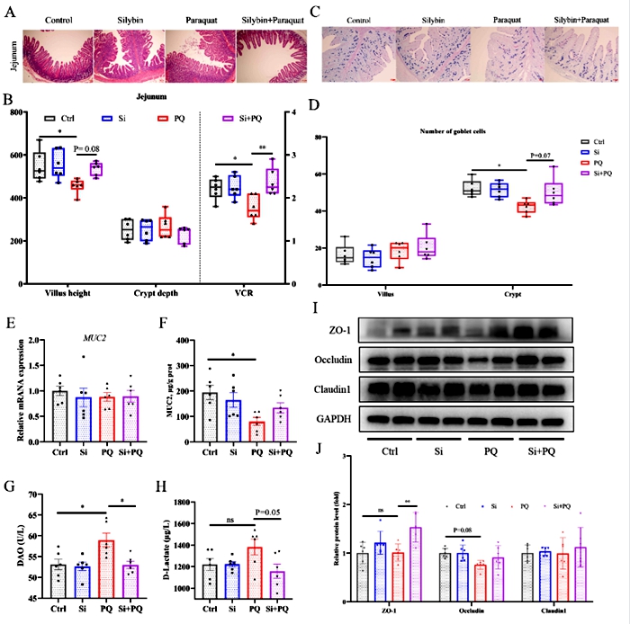
断奶应激是仔猪肠道功能障碍的主要诱因之一,通常会导致仔猪腹泻、生长迟缓甚至死亡。水飞蓟宾作为一种黄酮木脂素类化合物,因其具有抗氧化性能而受到了广泛关注。研究结果显示,饲粮中添加400 毫克/千克水飞蓟宾可提高正常饲养条件下断奶仔猪的生长性能并降低腹泻率,增强应激条件下仔猪的抗氧化能力并缓解肠道菌群的紊乱。研究表明,饲料中添加水飞蓟宾是改善断奶仔肠道健康的一种有效的手段,为水飞蓟宾作为绿色饲料添加剂的开发和应用提供了理论支持。

该研究得到“十四五”国家重点研发计划和中国农业科学院农科英才计划等项目的资助。
原文链接:https://www.mdpi.com/2076-3921/12/11/1975