ANNOUNCEMENT
来源:中国农业科学院深圳农业基因组研究所
近日,中国农业科学院深圳农业基因组研究所与中国农业科学院植物保护研究所合作研究,首次揭示了食蚜蝇捕食和传粉双重生物学行为的进化机制。相关研究成果发表在《BMC生物学(BMC Biology)》。
捕食性食蚜蝇属于双翅目食蚜蝇科,是农业生产中重要的经济昆虫。大灰食蚜蝇幼虫和成虫具有不同的取食习性,是研究捕食和传粉进化机制的宝贵材料。
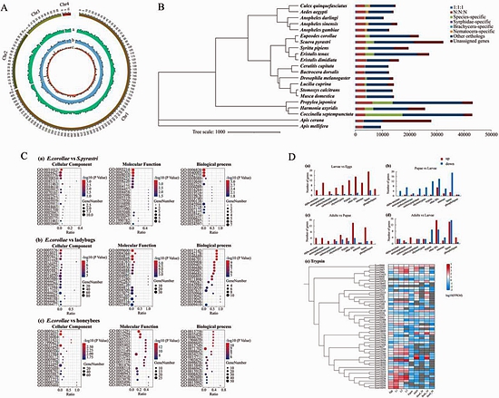
该研究利用Pacbio三代测序、二代Illumina和Hi-C技术,对大灰食蚜蝇进行了全基因组测序和组装,结果显示,大灰食蚜蝇基因组全长595Mb,含有23374个蛋白质编码基因,重复序列占51.47%,其中570.8Mb的基因组序列被定位到4条染色体上。进一步将大灰食蚜蝇与另外一种捕食性食蚜蝇、蚜虫捕食者瓢虫、传粉者蜜蜂进行基因组比较,并结合转录组分析发现,takeout基因参与调节大灰食蚜蝇幼虫的取食行为,胰蛋白酶参与幼虫对蚜虫等的消化活动,糖类转运基因和与能量代谢有关的脂质转运基因在传粉行为中发挥重要作用。另外,与杀虫剂代谢有关的CYP6亚家族的基因扩张可能是大灰食蚜蝇维持种群稳定的因素之一。
作为捕食性食蚜蝇的优势种,大灰食蚜蝇的高质量基因组为揭示昆虫捕食和传粉的进化机制提供了宝贵的遗传资源,该研究成果将推动食蚜蝇和其他天敌昆虫的遗传适应和进化机制的深入研究。

该研究得到国家自然科学基金、中国农业科学院创新工程等项目的资助。(通讯员 马昕怡)
原文链接:https://www.caas.cn/xwzx/kyjz/321851.html