ANNOUNCEMENT
来源:中国农科院郑州果树研究所
近日,中国农科院郑州果树研究所桃资源与育种创新团队研究揭示 PpTST1 在桃果实有机酸积累中的作用机制。相关成果发表在《园艺研究(Horticulture Research)》上。

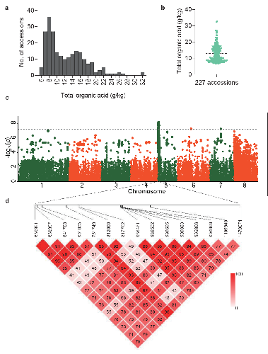
有机酸是影响桃果实风味的重要代谢物质,精确控制有机酸含量一直是桃育种的重要目标,因此解析有机酸积累的调控机制对于桃分子设计育种具有指导作用。已有研究发现,桃果实有机酸含量受多基因控制,但其位于第5染色体前端的、主效数量性状位点内的关键基因和变异位点却并没有深入研究。
研究团队利用多组学手段鉴定到调控桃果实有机酸积累的关键基因 PpTST1 。 通过一系列分子生物学方法对其功能进行验证并探索其调控桃果实有机酸的作用机制。研究人员还分析了 PpTST1 的两种基因型在桃野生种、地方品种和改良品种类群中的频率变化及地理分布特点,表明 PpTST1 在桃进化过程中受到了强烈的正向选择,与人类对桃果实风味、口感物质的选择是一致的。
该研究得到国家重点研发计划和中国农科院科技创新工程的资助。
原文链接:
https://doi.org/10.1093/hr/uhac026