ANNOUNCEMENT
中国热科院生物所联合品资所、三亚研究院、海南大学等单位在木薯块根营养品质代谢和驯化的遗传基础研究方面取得重要进展。该研究构建了299份木薯种质的代谢组图谱,发掘了紧密关联氢氰酸、黄酮、花青素等代谢物及田间表型性状的遗传位点和候选基因,建立了遗传位点-代谢物-表型之间的联系,揭示了木薯块根营养品质代谢和驯化的遗传基础及分子调控机制。研究结果对木薯和其他块根作物营养品质遗传改良具有重要意义。
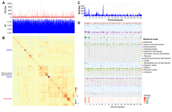
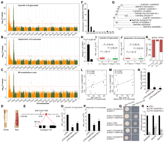
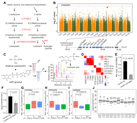
木薯是世界第六大粮食作物,是世界热区近10亿人口赖以生存的主粮,为全球20多亿人提供碳水化合物和能量,也是我国生产淀粉、酒精、生物燃料等产品的重要原料。木薯块根中淀粉、氢氰酸、黄酮和花青素等代谢物是木薯块根的关键品质组分,决定了木薯的可食性和营养品质。该研究针对木薯块根营养品质代谢和驯化的遗传基础不清的科学问题,开展了以下五个方面的工作:(1)采用代谢组的方法在299份木薯种质中检测了2,980种代谢物,通过mGWAS定位了18,218个显著标记与代谢物关联,筛选了12个重要的候选基因(图1);(2)发现了一个氰苷生物合成基因簇,其中CYP79D1、CYP71E7b和UGT85K5共表达,它们的等位基因组合调控亚麻苦苷含量,进而控制木薯可食性(图2);(3)阐明了MeMYB4与MeCHI/MeF3H启动子结合激活其表达,促进花青素3-O-葡萄糖苷和飞燕草素3-O-芸香糖苷积累,从而调控木薯块根内皮颜色(图3);(4)证实了Me3GT具有3GT活性但不具备5GT和7GT活性,Me3GT功能性位点及单倍型变异可调控块根中山柰酚-己糖苷的含量;(5)揭示了MeFLS1在木薯驯化过程中受到选择,通过降低槲皮素3-O-葡萄糖苷含量来增加木薯单株产量。研究结果揭示了木薯块根代谢组变异的遗传基础,发掘了控制代谢物和重要农艺性状的关键遗传位点及优异基因,为木薯和其他块根作物营养品质遗传改良提供了理论支撑。
该成果以题为《Metabolic GWAS-based dissection of genetic basis underlying nutrient quality variation and domestication of cassava storage root》的研究论文发表在《Genome Biology》。中国热科院生物所丁泽红研究员、付莉莉副研究员和武汉迈特维尔生物科技有限公司王彬博士为论文的共同第一作者,中国热科院生物所胡伟研究员、品资所李开绵研究员和海南大学罗杰教授为论文的共同通讯作者,热带作物生物育种全国重点实验室/中国热科院生物所为论文的第一单位。该研究得到了海南省重点研发计划、三亚崖州湾科技城项目、中央级公益性科研院所基本科研业务费和国家木薯产业技术体系专项资金等资助。

木薯块根代谢组图谱和mGWAS信号分布
木薯氰苷合成基因簇及其等位基因组合
调控花青素含量和块根内皮颜色的基因发掘
文章链接:https://genomebiology.biomedcentral.com/articles/10.1186/s13059-023-03137-y