ANNOUNCEMENT
近日,中国农业科学院农业资源与农业区划研究所肥料及施肥技术团队揭示了绿肥内源驱动土壤健康的生物学机制。相关研究成果发表于《中国科学生命科学(SCIENCE CHINA Life Sciences)》。
绿肥是全元素、养分均衡的有机肥源,系统阐明绿肥培育健康土壤的功能与机制,对发挥绿肥在农业生产中的作用具有重要意义。
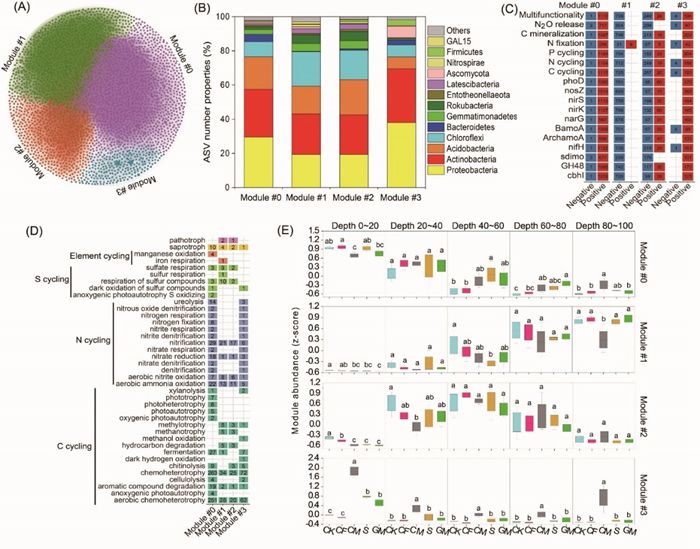
研究发现,长期种植利用绿肥的耕地与单独施用化肥耕地,二者小麦产量相当。种植绿肥的耕地主要通过提高土壤氮循环功能来保障小麦生产养分需求,而且其土壤具有更高的多功能性。研究表明,种植利用绿肥可以驱动土壤微生物沿土壤剖面迁移,提高深层土壤微生物网络稳定性和关键微生物组群的丰度及生物多样性,进而增强深层土壤的多功能性。该研究为种植利用绿肥培育健康土壤提供了理论依据。
该研究得到了国家重点研发计划、国家绿肥产业技术体系等项目的资助。
原文链接:http://engine.scichina.com/doi/10.1007/s11427-023-2432-9
